网站首页
协会概况
协会简介
协会章程
组织架构
工作职责
协会动态
会员风采
建筑人
建筑企业
党建工作
协会刊物
建筑法苑
精品展示
文件公告
政策法规
文件下载
联系我们
协会宗旨:
发挥政企桥梁作用
构建信息交流平合
及时反映企业诉求
全心全意为会员单位服务
网站首页
协会概况
协会动态
会员风采
党建工作
协会刊物
建筑法苑
精品展示
文件公告
政策法规
文件下载
联系我们
站内搜索
首页
>
协会刊物
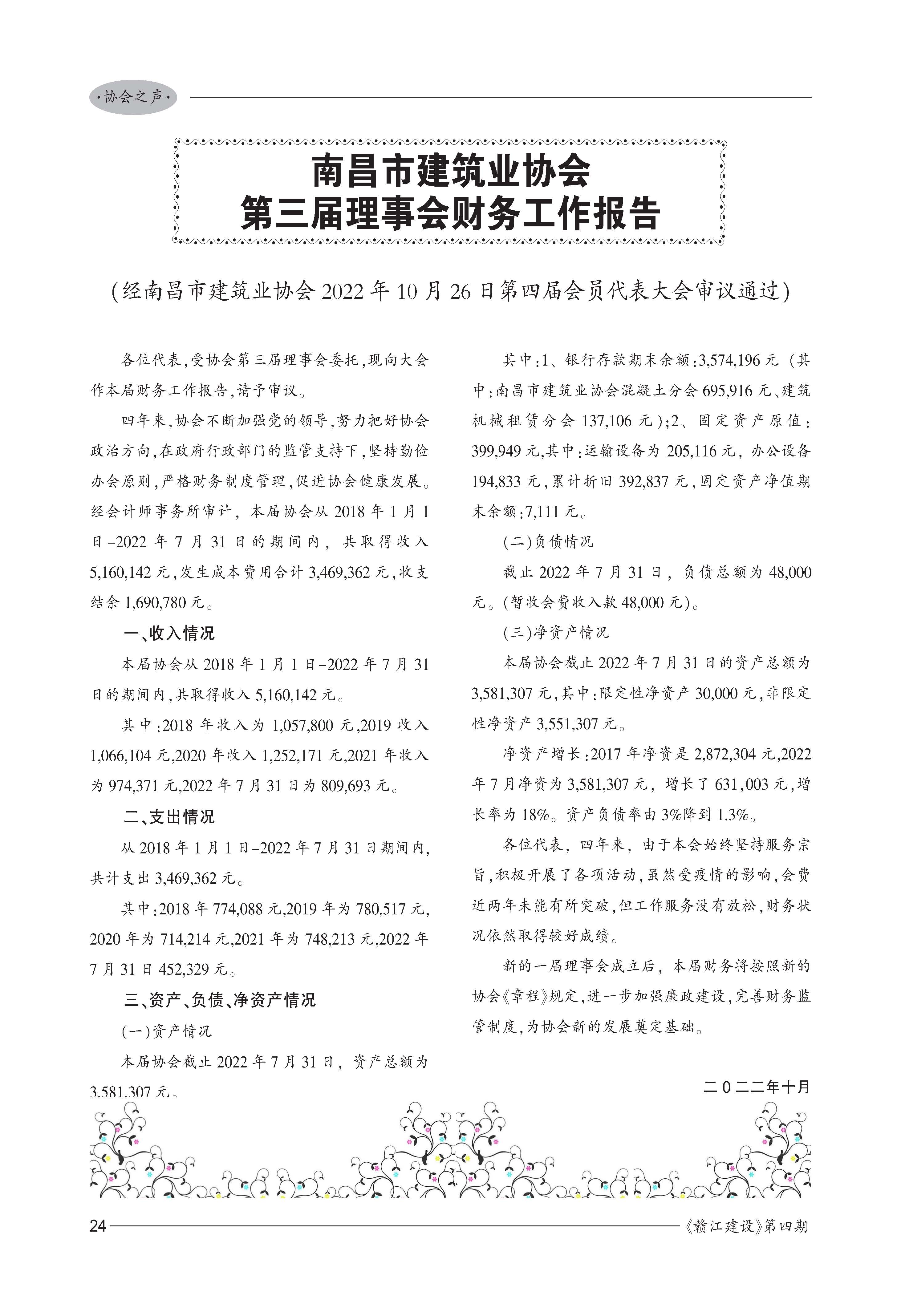
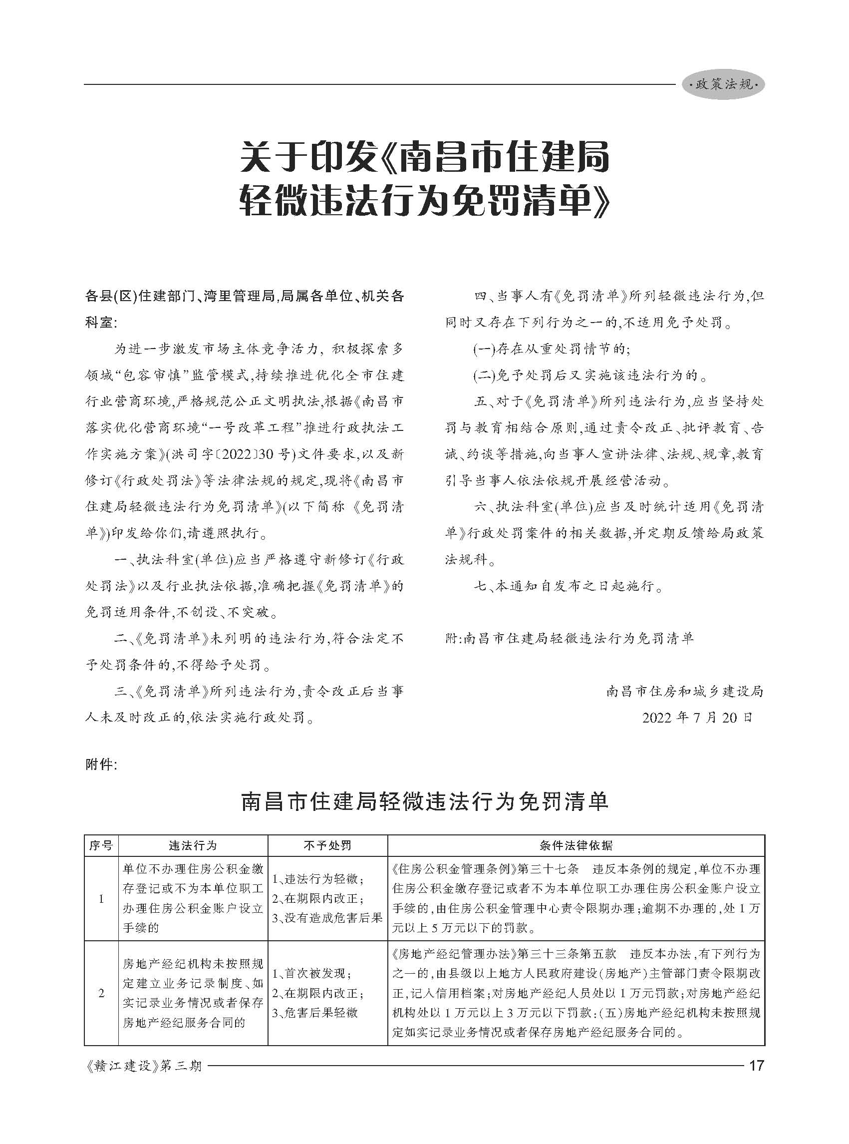
协会刊物
2022总第140期
发布时间:
2023-01-31
分享到:
查看原图
您已经浏览完所有图片
×
南昌市滕王阁杯报名系统
质量管理小组竞赛活动报名系统
南昌市诚信企业、先进单位报名系统