事关建筑施工企业信用信息评价!省住建厅征求修订意见→
关于征求《关于对建筑施工企业开展信用信息评价的通知》修订意见的公告
2020年9月,我厅印发《关于对建筑施工企业开展信用信息评价的通知》(赣建字〔2020〕4 号)以来,对规范建筑市场秩序,促进建筑施工企业依法诚信经营,加快建筑业高质量发展发挥了积极作用。为进一步完善建筑施工企业信用信息评价体系,我厅决定启动《关于对建筑施工企业开展信用信息评价的通知》(赣建字〔2020〕4 号)修订工作,现公开征求《关于对建筑施工企业开展信用信息评价的通知》修订意见,请相关单位通过来信、电子邮件将修改建议(请注明单位信息和联系人)邮寄、发送到以下地址,意见建议反馈截止时间为2022年6月14日。
通讯地址:南昌市青山湖区北京东路1463号精英汇B座江西省建筑业发展服务中心501室
联系电话:0791-88355759
邮箱:jzfz2022@163.com
省住房和城乡建设厅
关于对建筑施工企业开展信用
信息评价的通知
赣建字〔2020〕4号
一、评价对象
二、评价方式
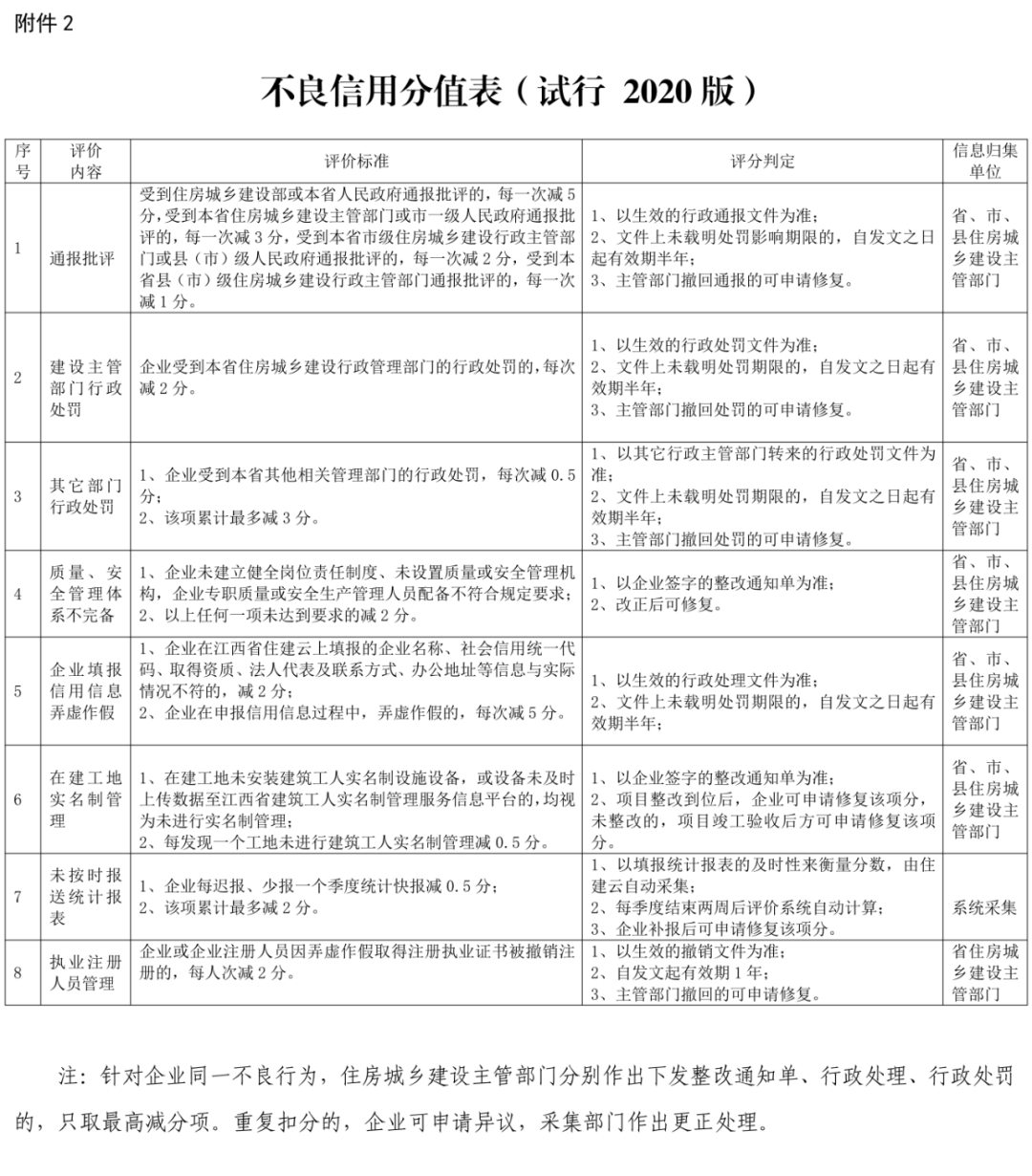
三、评价得分
四、评价信息追溯
五、信用信息申报和修复
六、其它要求




赣公网安备 36010802000752号